Free Radio Schematics: Your Ultimate Guide

T.Serverblend 5 views
Free Radio Schematics: Your Ultimate Guide

Free Radio Schematics: Your Ultimate Guide

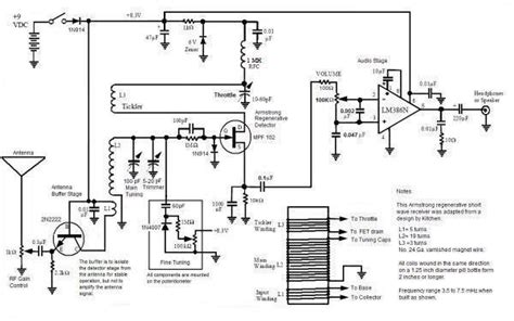
Hey guys! If you're into fixing up old radios, tinkering with electronics, or just plain curious about how those vintage sound machines work, you've probably searched for free radio schematics at some point. And let me tell you, finding good, reliable schematics can sometimes feel like hunting for buried treasure. But don't worry! In this guide, we're going to dive deep into the wonderful world of free radio schematics. We'll explore where to find them, what to look out for, and how they can be an absolute lifesaver for your projects. Whether you're a seasoned pro or just starting out, having access to these diagrams is key. Think of a schematic as the blueprint for your radio – it shows you all the components, how they're connected, and how the signals flow. Without it, you're basically trying to assemble a complex puzzle with no picture on the box, right? So, strap in, because we're about to unlock some seriously valuable resources that will help you breathe new life into your beloved radios. We'll cover everything from the simplest transistor radios to more complex tube-powered beasts. Get ready to become a schematic-finding ninja!

Table of Contents

    Why You Need Radio Schematics for Repairs

    Alright, let's talk about why radio schematics are your best friends when it comes to repairs. Imagine you’ve got this awesome old radio, maybe a beautiful Bakelite beauty from the 50s, or a cool retro transistor radio from the 70s. It’s not working, right? Now, you could just start poking around blindly, swapping out parts hoping for the best. But honestly, that’s a recipe for disaster, guys. You might end up causing more damage or wasting a ton of time and money. This is where the magic of a schematic comes in. A schematic is essentially the roadmap for your radio's internal circuitry. It details every single component – resistors, capacitors, tubes, transistors, inductors, and their precise values – and shows you exactly how they are interconnected. With a schematic in hand, you can trace the signal path, identify potential failure points, and understand the intended operation of the circuit. For instance, if your radio is dead silent, a schematic will help you figure out if the issue lies in the power supply, the audio amplifier, or the tuner section. If it’s only picking up static, you can pinpoint the problems in the RF amplifier or detector stages. It's like having a doctor's diagnostic chart for your radio! Furthermore, schematics are invaluable for understanding component substitutions. Sometimes, an exact replacement part is impossible to find. A good schematic allows you to see the circuit's requirements, enabling you to select a suitable alternative part that will function correctly without damaging other components. This is especially crucial for vintage radios where original parts might be obsolete. So, before you pick up that soldering iron, grab the schematic. It’s the smartest, most efficient, and ultimately, the most successful way to approach any radio repair. It empowers you with knowledge and prevents you from making costly mistakes, making the repair process less daunting and a lot more rewarding. Trust me on this one, guys, it's a game-changer!

    Where to Find Free Radio Schematics Online

    Now for the million-dollar question: where can you find free radio schematics online ? This is where the treasure hunt really begins, and thankfully, the internet is a vast ocean filled with these gems. One of the best places to start is dedicated vintage radio forums and online communities. Guys and gals who have been restoring radios for decades often share their collections of schematics, service manuals, and even their own hand-drawn diagrams. Websites like Radiomuseum.org are absolute goldmines, boasting an enormous database of schematics for countless radio models. You’ll need to register, but it’s free and the wealth of information is incredible. Another fantastic resource is the Internet Archive (archive.org). This digital library has scanned countless service manuals and technical documents, many of which include schematics. Just search for the manufacturer and model number, and you might get lucky. Don't underestimate the power of a good Google search either, though you need to be strategic. Try searching for things like "[Manufacturer] [Model Number] schematic PDF" or "[Manufacturer] service manual download." Sometimes, individual enthusiasts or small repair shops will host schematics on their personal websites. You might stumble upon a treasure trove just by browsing. Keep an eye out for enthusiast clubs dedicated to specific brands, like Philco, Zenith, or RCA – they often have members who are willing to share resources. Websites that focus on antique electronics or hobbyist electronics projects can also be good places to look. Some manufacturers, particularly for more modern equipment, might even offer schematics on their support pages, though this is less common for older vintage gear. It's also worth checking out YouTube channels dedicated to radio repair. Many creators share links to schematics in their video descriptions. Remember, these resources are often maintained by passionate individuals, so a little patience and thorough searching will pay off big time. Happy hunting, folks!

    Tips for Using Radio Schematics Effectively

    Okay, you've found a free radio schematic – awesome! But now what? Just having the diagram isn't enough; you need to know how to read and use it effectively, guys. Think of it like having a map but not knowing how to read the symbols. First off, familiarize yourself with the standard schematic symbols. Resistors, capacitors, inductors, transistors, vacuum tubes, switches, connectors – they all have unique symbols. Most schematic programs or even good PDFs will have a legend, or you can easily find one online. Next, learn to trace the signal path. Start from where the signal enters the radio (like the antenna) and follow it through the different stages (RF amplifier, mixer, IF amplifier, detector, audio amplifier) all the way to the speaker. This helps you understand how the radio is supposed to work. Pay close attention to component values – the resistance of resistors, the capacitance of capacitors, and the voltage ratings. These are critical for proper operation and for making substitutions. Look for voltage and waveform diagrams if they are included in the service manual. These show you what the signals should look like at different test points, which is incredibly helpful for troubleshooting. When you're troubleshooting, use the schematic to isolate sections of the circuit. If you suspect a problem in the audio output stage, you can test components and voltages only in that section, rather than testing the entire radio. Also, be aware that there might be variations. Sometimes, manufacturers released different versions of the same model, or made running changes during production. If your radio doesn't *exactly* match the schematic, don't panic. Look for clues like date codes on components or transformer part numbers that might indicate a sub-version. Finally, don't be afraid to annotate your schematic! Print it out and make notes, draw extra lines, mark test points you've checked. This helps you keep track of what you've done and what you've found. Using schematics effectively is a skill that improves with practice, so the more you use them, the better you'll get!

    Common Radio Repair Challenges and Schematic Solutions

    Let's face it, guys, tackling radio repairs can throw some curveballs. But here’s the good news: free radio schematics often hold the key to solving many common problems. One of the most frequent issues folks run into is a radio that’s completely dead – no sound, no lights. Using your schematic, you'd first trace the power supply. Check for correct voltages coming from the power transformer, through any rectifier and filter capacitors. A schematic will show you the expected voltages at various points, making it easy to spot if the power is getting lost somewhere. Another common headache is a radio with low volume or distorted audio. The schematic will guide you to the audio amplifier section. You can use it to identify the output tubes or transistors, coupling capacitors, and biasing resistors. By checking voltages and component values in this area, you can often find the culprit, like a weak tube, a leaky capacitor, or an incorrect bias. No reception or weak reception is another classic problem. This points towards issues in the RF or IF (Intermediate Frequency) stages. Your schematic is vital here for identifying the antenna coil, RF amplifier stages, IF transformers, and the detector circuit. You’ll need to check the alignment of IF transformers, which requires knowing the correct frequencies specified in the service manual (often bundled with the schematic). The schematic shows you how these stages are supposed to be connected and biased. Sometimes, a radio might hum loudly. This often points to a power supply issue, particularly filter capacitors. The schematic will show you these components, and checking their values and condition is key. For vintage tube radios, burned-out tubes or resistors are common. The schematic clearly labels these components, often with their original part numbers or specifications, making replacement straightforward. Even identifying mystery components or understanding unusual wiring configurations becomes simple when you have the schematic. It demystifies the internal workings, transforming a baffling collection of wires and parts into an understandable system. So, whenever you're stumped on a repair, always turn back to your schematic. It's your ultimate troubleshooting tool, guys!

    Beyond Schematics: Service Manuals and Resources

    While free radio schematics are absolutely essential, they are often just one piece of the puzzle, especially for more complex repairs. For a truly comprehensive understanding and successful restoration, you'll want to look for accompanying service manuals . These manuals are like the super-advanced, cheat-sheet version of the schematic. They often contain troubleshooting guides, alignment procedures, parts lists, adjustment instructions, and sometimes even exploded views of the radio's chassis. For example, if your radio has poor reception, a schematic will show you the circuit, but the service manual will tell you *how* to align the IF or RF transformers to bring it back to peak performance – a process that’s often impossible without these specific instructions. Resources like Radiomuseum.org and the Internet Archive (archive.org) are fantastic because they often host not just schematics, but entire service manuals as PDFs. When you're searching online, try looking for both terms: "[Manufacturer] [Model Number] service manual" and "[Manufacturer] [Model Number] schematic." Don't forget about dedicated forums and online communities. Experienced restorers often share their knowledge not just through schematics, but also through detailed posts and guides on how to tackle specific repairs or challenges. These communities are invaluable for asking questions and getting advice from people who have likely encountered the same problems you're facing. Websites focusing on electronics repair or hobbyist projects can also be excellent resources. Sometimes, you might find useful articles or blog posts detailing the repair of a specific radio model, complete with photos and step-by-step instructions. Subscribing to newsletters from vintage electronics enthusiasts or repair sites can also alert you to new resources or useful tips. Remember, the more information you have – schematics, service manuals, forum discussions – the higher your chances of a successful repair and restoration. It’s all about gathering as much intel as possible, guys!

    The Joy of Repairing with Found Schematics

    There's a special kind of satisfaction, guys, that comes from bringing a piece of history back to life, and having free radio schematics makes that journey incredibly rewarding. Imagine holding an old radio, maybe one that hasn't made a sound in decades. You find its schematic, meticulously pore over it, identify a faulty component, replace it, and then… *bam!*… it crackles to life, filling the room with music or voices from the past. That feeling is unbeatable! Using schematics empowers you. It transforms you from someone just guessing at repairs to someone who understands the intricate workings of these amazing devices. It's like becoming a detective, piecing together clues from the diagram to solve the mystery of what's wrong. This process deepens your appreciation for the engineering and craftsmanship of older electronics. You start to understand the clever ways engineers designed circuits with the technology available at the time. Plus, repairing your own radio is incredibly cost-effective. Buying new equipment can be expensive, but breathing new life into an old, often better-built, machine is significantly cheaper, especially when you can access schematics and parts information for free. It's also a fantastic learning experience. Every repair teaches you something new about electronics, troubleshooting, and the specific characteristics of different radio models. You build a valuable skill set that can be applied to countless other projects. And let's not forget the environmental aspect! Repairing and reusing electronics is a sustainable practice that reduces waste and conserves resources. So, the next time you find a dusty old radio, don't dismiss it. Grab its schematic, roll up your sleeves, and get ready for the immense satisfaction of a successful repair. It's a hobby that's both intellectually stimulating and incredibly fulfilling. Happy restoring!