IILM723 Application Circuits Explained

T.Serverblend 21 views
IILM723 Application Circuits Explained

IILM723 Application Circuits Explained

Hey guys, ever found yourself staring at a datasheet for the IILM723, wondering how to actually make it do something cool? You’re not alone! The IILM723, a super versatile voltage regulator, might seem a bit intimidating at first glance with all its pins and potential configurations. But trust me, once you get the hang of its application circuits, you’ll unlock a whole new level of power supply design. We’re going to dive deep into the most common and useful ways you can hook up this legendary chip to create stable, reliable power for your projects. Forget those generic block diagrams; we’re talking real-world implementations that you can actually use. So, grab your favorite beverage, settle in, and let’s unravel the magic behind IILM723 application circuits together. We’ll cover everything from basic voltage regulation to more advanced setups, ensuring you’ve got the knowledge to tackle any power supply challenge thrown your way. Get ready to become an IILM723 master!

Understanding the IILM723: The Foundation of Your Circuits

Before we jump headfirst into building awesome IILM723 application circuits, let’s take a moment to really understand what makes this little guy tick. The IILM723 isn’t just another voltage regulator; it’s a highly adaptable device that gives you a lot of control over your output voltage and current. Think of it as a flexible toolkit for power. Its core strength lies in its ability to operate over a wide input voltage range and provide a stable, adjustable output. This flexibility is key to why it’s still around and popular today. We’ll be exploring circuits that leverage its internal voltage reference, its error amplifier, and its output transistor. Understanding these internal blocks is crucial because it allows you to see why certain components are placed where they are in the external circuitry. For example, the adjustable output is achieved by using a simple voltage divider connected to the feedback pin. This means you can set the output voltage to pretty much anything within its operational limits, which is a huge advantage over fixed regulators. We’ll also touch upon the current limiting feature, which is vital for protecting both your load and the regulator itself. Safety first, right? So, as we go through the various application circuits, remember that each component has a purpose tied back to these fundamental internal workings of the IILM723. We’re building upon a solid foundation, and by the end of this, you’ll be able to not only replicate these circuits but also adapt and innovate.

The Basic Voltage Regulator Circuit: Your First Step

Alright, let’s start with the absolute basics: the IILM723 in its simplest voltage regulator configuration . This is where most people begin, and for good reason. It’s straightforward, effective, and demonstrates the core functionality of the chip. The goal here is to take a potentially fluctuating input voltage and produce a nice, clean, stable output voltage. For this basic setup, you’ll typically need the IILM723 itself, a few resistors, and a couple of capacitors. The input voltage, let’s call it Vin, can be quite variable – maybe from a transformer and rectifier or a less stable source. The IILM723 will then regulate this down to a desired Vout. The magic happens with the feedback network. A voltage divider, usually made of two resistors (R1 and R2), is connected between the output voltage and ground. The junction of these two resistors is then connected to the feedback (FB) pin of the IILM723. The internal reference voltage of the IILM723 is compared against this feedback voltage. If the output voltage tries to rise, the feedback voltage increases, causing the IILM723’s internal circuitry to reduce its output. Conversely, if the output voltage dips, the feedback voltage drops, and the IILM723 boosts its output. It’s a beautifully simple negative feedback loop. You’ll also want to include bypass capacitors on the input and output pins. A capacitor on the input (Cin) helps to filter out any noise coming from your power source, and an output capacitor (Cout) improves transient response and further smooths the output. The value of these capacitors depends on your specific application, but starting with something like 0.1uF and 10uF is usually a good bet. This basic circuit is perfect for powering microcontrollers, sensors, or simple audio preamps where a stable voltage is paramount. It’s your gateway to understanding how the IILM723 works its magic, and it’s a circuit you’ll probably end up using again and again in various forms. It’s the bread and butter of IILM723 application circuits!

Adjustable Output Voltage: Tailoring Your Power

One of the most significant advantages of the IILM723 is its adjustable output voltage capability . Unlike fixed voltage regulators, you’re not locked into specific voltage levels. This means you can dial in precisely the voltage your circuit needs, making it incredibly versatile. We’re talking about creating power supplies that can be customized for almost any requirement. The core of this adjustable output lies in how we configure the voltage divider connected to the feedback (FB) pin. In the fixed regulator circuit, one leg of the divider was typically tied to ground. For an adjustable output, one of the resistors in the divider (let’s say R1) is connected between the output voltage and the FB pin, while the other resistor (R2) is connected from the FB pin to ground. However, the most common and robust way to achieve adjustable output with the IILM723 involves using a third resistor (or sometimes a potentiometer for fine-tuning) connected to the reference (REF) pin . The formula that governs this is quite elegant: Vout = Vref * (1 + R1/R2) + (Iadj * R1), where Vref is the internal reference voltage, R1 is the resistor between the output and the FB pin, R2 is the resistor between the FB pin and ground, and Iadj is the adjustable current offset. For many practical applications, especially with lower output currents, the Iadj term can often be ignored for simplicity, leading to Vout ≈ Vref * (1 + R1/R2). The beauty here is that by changing the values of R1 and R2, you can precisely set your Vout. Want 5V? You can calculate the resistor values. Need 12V? Easy. Need 3.3V? No problem. This ability to fine-tune the output is what makes the IILM723 a favorite for hobbyists and engineers alike who need flexibility. You can even use a potentiometer for R2 to create an adjustable power supply where you can manually set the voltage on the fly. This is incredibly useful for testing different circuits or accommodating components that require a range of supply voltages. So, when you need power tailored exactly to your needs, remember the adjustable output configuration – it’s a cornerstone of powerful IILM723 application circuits.

Current Limiting: Protecting Your Investment

Okay, guys, let’s talk about something super important: protecting your circuits and the IILM723 itself . Short circuits happen. Overloads happen. Without proper protection, these events can fry your components, leading to costly repairs and lost time. Thankfully, the IILM723 has built-in features that allow us to implement effective current limiting. This is a non-negotiable feature for any robust power supply. The IILM723 provides a sense pin (SENSE) which is used in conjunction with an external current sense resistor (Rsense) to monitor the output current. This Rsense is placed in series with the output load. When the current flowing through Rsense generates a voltage drop that reaches a certain threshold (typically around 0.1V for the LM723), the internal circuitry of the IILM723 begins to limit the output current. This prevents the current from exceeding a safe level. The maximum output current (Ilimit) can be calculated using the formula: Ilimit = Vsense_trip / Rsense, where Vsense_trip is the voltage threshold on the SENSE pin (again, around 0.1V for the LM723). Choosing the right value for Rsense is crucial. If Rsense is too small, the current limit will be too high to offer effective protection. If Rsense is too large, it will introduce unnecessary voltage drop (power loss) even during normal operation and might limit the current too soon. Often, a small value like 0.1 ohm or 0.05 ohm is used, depending on the desired current limit. In some applications, you might even want to use a variable resistor (potentiometer) in series with a fixed Rsense to make the current limit adjustable. This is a fantastic feature for a lab power supply, allowing you to set a current limit appropriate for the device you’re powering, preventing damage if something goes wrong. Implementing current limiting isn’t just about preventing damage; it’s about building reliable and professional-grade power supplies. It’s a critical piece of the puzzle when designing any serious IILM723 application circuits.

Advanced IILM723 Application Circuits

Now that we’ve covered the fundamentals, let’s level up and explore some more advanced and sophisticated IILM723 application circuits . These designs take advantage of the IILM723’s flexibility to achieve higher performance, handle more power, or implement specialized functions. Get ready to see how this classic chip can be pushed to its limits!

High Current Outputs: Boosting the Power

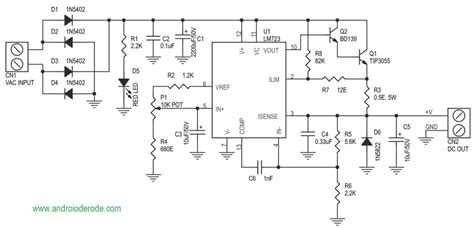
So, you’ve got your IILM723, and you need more oomph – more current than the internal pass transistor can handle. What do you do? Don’t worry, guys, the IILM723 is brilliant for this because it can easily drive external power transistors. This allows you to build high-current power supplies using the IILM723 as the ‘brains’ – the voltage and current control element – while external components handle the heavy lifting of delivering the current. The most common way to do this is by using a PNP or NPN power transistor (like a TIP series transistor or a beefier TO-3 packaged device) as a series pass element. The output of the IILM723’s internal regulator is connected to the base (for an NPN) or emitter (for a PNP) of the external transistor. The emitter (for NPN) or collector (for PNP) of the external transistor then becomes the main power output. The collector (for NPN) or emitter (for PNP) of this external transistor is connected to the input voltage. The IILM723’s feedback and current sense pins now monitor the voltage and current after the external pass transistor. This effectively makes the external transistor an extension of the IILM723’s internal regulator. You’ll need to add a small resistor (often called a base resistor or driver resistor) between the IILM723 output and the base of the external transistor to limit the base current. This ensures the IILM723 isn’t overloaded trying to drive the external device. Similarly, the current sense resistor (Rsense) is placed in the main output path before the load. The beauty of this setup is scalability. By choosing different external power transistors, you can significantly increase the maximum output current. You can even use multiple transistors in parallel (with emitter ballasting resistors to ensure current sharing) for even higher current capabilities. This is how you build robust, high-power lab supplies or benchtop power units using the IILM723. It transforms a simple regulator into a powerhouse!

Positive and Negative Voltage Regulation: Dual Power Sources

What if your project needs both a positive and a negative voltage rail? Maybe for an operational amplifier or some other bipolar circuitry? The IILM723 is surprisingly capable here, too. While it’s primarily designed as a positive regulator, clever circuit design allows it to generate negative voltages or act as part of a dual-output supply. One very common method involves using the IILM723 to regulate a positive voltage, and then using that positive output to power a separate negative voltage generating circuit, like an inverting charge pump or a basic inverting switching regulator. However, a more integrated approach leverages the IILM723’s features to create both simultaneously. In a typical configuration for dual outputs, you might use the IILM723 to regulate a positive voltage (Vout+) as usual. For the negative voltage (Vout-), you can configure the IILM723 to essentially regulate a voltage that is below ground. This often involves using the internal reference and error amplifier in a slightly unconventional way, perhaps with the feedback taken from the negative rail and referenced to the positive rail. Another effective technique is to use the IILM723 in conjunction with an external PNP transistor configured as an emitter follower, where the base is driven by the IILM723’s output, and the emitter provides the negative voltage. The current limiting feature also needs careful consideration for both rails. You might need separate current sensing for each output or a way to manage the shared current. While generating negative voltages with the IILM723 can be a bit more complex than positive regulation, it’s a testament to the chip’s versatility. It opens the door to powering a wider range of analog circuits without needing separate, dedicated negative voltage regulators. This is especially handy for space-constrained or cost-sensitive designs where consolidating functions onto one IC is beneficial. Mastering these dual-output configurations significantly expands the utility of the IILM723 in your electronics toolkit.

Switching Regulator Applications: Efficiency Boost

While the IILM723 is most commonly known for its linear regulation capabilities, it can also be cleverly adapted for switching regulator applications , albeit with some caveats. Linear regulators, like the basic IILM723 circuits we’ve discussed, are simple and provide clean outputs, but they can be inefficient, especially when there’s a large difference between the input and output voltages. This inefficiency manifests as heat, requiring heatsinking. Switching regulators, on the other hand, are far more efficient, typically operating at 80-90% efficiency or even higher. They work by rapidly switching a transistor on and off, storing energy in an inductor and capacitor, and delivering it to the output in pulses. The IILM723’s internal components, particularly its error amplifier and voltage reference, can be repurposed to control the switching element (like a MOSFET or BJT) in a switching power supply. For instance, the IILM723’s error amplifier can compare the output voltage (or a fraction of it) against its stable internal reference. The output of this amplifier then drives the gate or base of an external switching transistor. This amplifier’s output will vary depending on whether it needs to turn the transistor fully on, fully off, or somewhere in between (Pulse Width Modulation - PWM). You’d need external components like an inductor, a diode, and capacitors to form the energy storage and filtering part of the switching converter. The feedback loop is crucial: the IILM723’s amplifier senses any deviation in the output voltage and adjusts the switching duty cycle accordingly to maintain stability. While building a full-blown switching regulator might be more complex than using a dedicated switching controller IC, using the IILM723 can be a cost-effective solution if you already have one available or if your design needs the precision of its reference and amplifier combined with the efficiency of switching. It’s a great way to squeeze more performance and efficiency out of this classic chip, pushing the boundaries of what’s expected from linear regulator application circuits.

Putting It All Together: Practical Considerations

So, we’ve explored a bunch of different IILM723 application circuits, from the simple to the complex. But before you go off and build your next power supply masterpiece, let’s chat about some practical considerations that will make your life a whole lot easier and your circuits more reliable. These are the real-world tips and tricks that separate a good design from a great one.

Component Selection: Choosing Wisely

Choosing the right components is absolutely vital for the success of your IILM723 application circuits. Don’t just grab the first resistor or capacitor you see! For resistors, consider their power rating. If a resistor is in the path of significant current, it will dissipate power (P = I²R), and if its rating is too low, it’ll overheat and fail. Metal film resistors are generally preferred for their stability and low noise, especially in feedback networks. For capacitors, pay attention to their type and voltage rating. Ceramic capacitors (like X7R or C0G) are great for high-frequency decoupling, while electrolytic or tantalum capacitors are better for bulk filtering and energy storage. Ensure your capacitors have a voltage rating significantly higher than the voltages they will experience in the circuit to avoid breakdown. When driving external pass transistors for high-current applications, select transistors that can handle the expected voltage and current, with a good margin of safety. Also, consider their thermal characteristics – a transistor that runs too hot will degrade performance and shorten its lifespan. Don’t forget the current sense resistor (Rsense) – its value determines your current limit, and its power rating must be sufficient to handle the current during overload conditions. A low-value, high-power resistor is often needed here. Finally, a good quality heatsink for the IILM723 and any external pass transistors is non-negotiable if they’re dissipating significant power. Undersized heatsinks are a common cause of circuit failure.

PCB Layout: The Unsung Hero

The layout of your Printed Circuit Board (PCB) can make or break your power supply design, especially with sensitive analog components like the IILM723. Good layout practices minimize noise, prevent oscillations, and ensure stable operation. Keep input and output traces short and wide to minimize inductance and resistance, especially for high-current paths. This reduces voltage drops and improves transient response. Place bypass capacitors as close as possible to the pins of the IILM723 (and any other ICs). This allows them to effectively filter out high-frequency noise right at the source. Separate analog and digital grounds if you’re working with mixed-signal designs, and connect them at a single point (star grounding) to prevent digital noise from coupling into your analog circuitry. The feedback network, consisting of R1, R2, and potentially the connection to the output, is critical for stable regulation. Keep these traces short and away from noisy switching nodes or high-current paths. If you’re using a heatsink, ensure there’s adequate airflow and that the thermal path from the component to the heatsink is clean and efficient, often involving thermal pads or paste. Grounding is paramount – ensure a solid, low-impedance ground plane is used wherever possible. A well-designed ground plane acts as a Faraday cage, shielding sensitive components and providing a clean return path for currents. Neglecting PCB layout is a common mistake that can lead to frustration and debugging nightmares, so treat it with the respect it deserves!

Testing and Troubleshooting: Debugging Your Design

Once your IILM723 application circuit is built, thorough testing and effective troubleshooting are your final hurdles. Start by checking your connections against the schematic before applying power. Double-check polarity of capacitors and diodes. Use a multimeter to check for shorts between power and ground. When you first power up, use a current-limited power supply if possible, and start with the output voltage set to a safe level or verify the expected unloaded voltage. Monitor the output voltage with a multimeter and an oscilloscope. Look for excessive ripple, noise, or instability. If the output voltage is incorrect, check your feedback resistors (R1, R2) and verify the reference voltage. If you’re experiencing voltage sag under load, check your output capacitors, the main power traces, and the current handling capability of your regulator (including any external pass transistors). If current limiting isn’t working, check your Rsense resistor and the connections to the SENSE pin. A common troubleshooting step is to disconnect the load and see if the regulator stabilizes. If it does, the problem lies with the load. If it doesn’t, the problem is likely within the regulator circuit itself. Don’t be afraid to substitute components, especially suspicious capacitors or transistors. Sometimes, a slightly different value capacitor or a faster transistor can make all the difference. Patience and a methodical approach are key when debugging. You’ve got this!

Conclusion: The Enduring Legacy of the IILM723

Wow, guys, we’ve journeyed through a vast landscape of IILM723 application circuits, from the fundamental building blocks to advanced high-current and dual-output configurations. It’s clear that the IILM723 isn’t just an old part; it’s a versatile workhorse that continues to empower designers with its flexibility and robust performance. Whether you’re building a simple bench supply for hobby projects, a critical power rail for an embedded system, or even exploring the efficiencies of switching regulators, the IILM723 offers a reliable and cost-effective solution. Its adjustable output, built-in current limiting, and ability to drive external components make it a cornerstone in the world of voltage regulation. We’ve seen how understanding its internal architecture unlocks a universe of possibilities, allowing you to tailor power solutions to precise needs. Remember the importance of careful component selection, meticulous PCB layout, and diligent testing – these practical aspects are what transform a schematic into a functional, reliable circuit. The IILM723’s enduring legacy lies in its simplicity combined with its sheer adaptability. So, the next time you need a stable, adjustable voltage, don’t overlook this classic chip. Embrace the power and flexibility of the IILM723, and go build something amazing! Happy designing!