Mastering Safety Procedures

T.Serverblend 111 views
Mastering Safety Procedures

Mastering Safety Procedures

Hey everyone! Today, we’re diving deep into something super important, something that affects all of us, no matter where we work or what we do: safety procedures . You might think, “Ugh, safety talk, boring!” But trust me, guys, understanding and implementing proper safety procedures isn’t just about following rules; it’s about looking out for ourselves and each other. It’s about making sure everyone goes home safe at the end of the day. We’re going to break down why these procedures are the bedrock of any successful operation, and how you can become a safety superstar. So, buckle up, and let’s get this safety party started!

Why Safety Procedures Are Your Best Friend

Alright, let’s talk turkey about why safety procedures are an absolute non-negotiable. Think of them as the ultimate survival guide for your workplace. Without them, things can go sideways real fast. We’re talking about preventing injuries, avoiding costly accidents, and ensuring that the whole operation runs smoother than a greased-up otter. When we nail down our safety procedures, we’re not just ticking boxes; we’re actively building a culture where people feel valued and protected. This isn’t just about the big, flashy safety gear like hard hats and steel-toed boots, though those are crucial. It’s also about the little things: knowing where the fire extinguishers are, understanding how to use that new piece of equipment safely, and reporting near misses before they turn into actual disasters. These procedures are the invisible shield that keeps everyone safe. They empower you, the individual, to make informed decisions and to speak up if something doesn’t feel right. Imagine a construction site without clear protocols for working at heights, or a lab without strict guidelines for handling hazardous materials. Scary, right? That’s where well-defined and consistently followed safety procedures come into play. They provide a clear roadmap, minimizing risks and maximizing well-being. Moreover, a strong safety record isn’t just good for morale; it’s good for business. Companies that prioritize safety often experience lower insurance premiums, reduced downtime, and a better reputation. So, when we talk about safety procedures, we’re really talking about efficiency, productivity, and overall success . It’s about creating an environment where everyone can focus on their job without the looming fear of an accident. Investing time and resources into developing, training, and reinforcing these procedures is one of the smartest moves any organization can make. It’s a proactive approach that pays dividends in the long run, protecting both its people and its bottom line. Remember, safety isn’t a department; it’s everyone’s responsibility. And robust safety procedures are the tools that enable us all to fulfill that responsibility effectively.

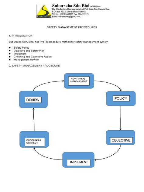
Essential Elements of Effective Safety Procedures

Now that we know why safety procedures are a big deal, let’s get into the nitty-gritty of what makes them truly effective, guys. It’s not enough to just have a binder full of rules gathering dust in the breakroom. Oh no, we need procedures that are alive, breathing, and actually used! First off, clarity and accessibility are king. Your safety procedures need to be written in plain language that everyone can understand. No jargon, no confusing acronyms. If someone has to pull out a dictionary to figure out what a procedure means, it’s already failed. And they need to be easily accessible – think clear signage, readily available manuals, and digital versions that people can access on their phones or computers. Next up, we have training and communication . This is where the rubber meets the road, people! Just handing out a manual isn’t going to cut it. You need comprehensive training programs that explain why a procedure is important, how to perform it correctly, and what to do if something goes wrong. Regular refreshers and updates are also key, especially when new equipment or processes are introduced. Think of it like learning to drive; you don’t just read the manual once and then you’re a pro, right? You practice, you get feedback, and you keep learning. Consistent communication about safety, through meetings, newsletters, or even toolbox talks, keeps safety top-of-mind. Then there’s risk assessment and hazard identification . Effective safety procedures are built on a solid understanding of the potential dangers. This means regularly identifying hazards, assessing the risks associated with them, and then developing specific procedures to control or eliminate those risks. It’s a continuous cycle of looking, thinking, and acting. Don’t forget about emergency preparedness . What happens when the worst-case scenario strikes? Your safety procedures need to cover emergencies like fires, chemical spills, medical incidents, and evacuations. This includes clear roles and responsibilities, established communication channels, and regular drills to ensure everyone knows what to do under pressure. Finally, and this is HUGE, accountability and continuous improvement . Procedures are only effective if they are followed. This means holding everyone accountable for adhering to safety rules, but also creating a culture where people feel comfortable reporting unsafe conditions or suggesting improvements without fear of reprisal. A system for reviewing incidents, near misses, and feedback allows you to refine and improve your safety procedures over time. It’s about learning from mistakes and getting better every single day. So, remember: clear, accessible, well-trained, risk-aware, prepared for emergencies, and constantly improving. That’s the winning formula for safety procedures, folks!

Safety Procedures in Action: Real-World Examples

Let’s move from theory to practice, shall we? Seeing safety procedures in action makes them so much more tangible. Think about a busy restaurant kitchen. What are the safety procedures there? We’re talking about everything from proper food handling and sanitation to prevent foodborne illnesses, to safe knife handling techniques to avoid cuts, and slip-and-fall prevention with non-slip mats and immediate spill cleanup. Every chef and server knows the drill: wash hands frequently, use cutting boards properly, clean up spills immediately . These aren’t just suggestions; they’re ingrained habits that keep everyone safe and the customers healthy. Now, switch gears to a construction site. This is where safety procedures are absolutely critical because the risks are so high. You’ve got personal protective equipment (PPE) mandates – hard hats, safety glasses, high-visibility vests, steel-toed boots, and harnesses for working at heights. There are strict fall protection procedures that dictate how scaffolding should be erected, how safety nets are used, and when harnesses are required. Electrical safety procedures ensure that live wires are de-energized or properly insulated, and only qualified personnel work on electrical systems. Heavy machinery operation procedures ensure that operators are trained and certified, and that proper spotters are used to prevent collisions. Even simple things like site safety inspections and lockout/tagout procedures (where machinery is safely shut down and locked out before maintenance) are vital. These aren’t just policies; they are life-saving protocols. Consider a hospital setting. The sterilization and infection control procedures are paramount to prevent the spread of diseases. Patient handling procedures ensure that both patients and healthcare workers avoid injuries during transfers. Medication administration procedures include multiple checks to prevent errors. Even the seemingly mundane act of waste disposal has strict safety protocols for biohazardous materials. Each of these examples highlights how specific procedures are tailored to the unique risks of an environment. They aren’t one-size-fits-all. The common thread, however, is the commitment to identifying risks and establishing clear, actionable steps to mitigate them. When these procedures are consistently followed and reinforced, they create a safer environment for everyone involved. It’s about building a safety-first mindset into the very fabric of daily operations, turning potential hazards into manageable risks.

Your Role in Upholding Safety Procedures

Alright, guys, we’ve talked about why safety procedures are essential and what makes them tick. Now, let’s talk about you . Because here’s the secret sauce: safety procedures are only as good as the people following them. Each and every one of you has a critical role to play in making sure these procedures work. First and foremost, it’s about awareness and knowledge . You need to know the safety procedures that apply to your job. Don’t be shy about asking questions if something is unclear. Read the manuals, attend the training, and stay informed. Ignorance isn’t bliss when it comes to safety; it’s dangerous. Secondly, active participation is key. Don’t just go through the motions. Understand the ‘why’ behind each step. When you’re performing a task, be present and focused. Avoid distractions, especially when dealing with potentially hazardous activities. If a procedure seems cumbersome, remember it’s likely there for a very good reason – to prevent injury. Thirdly, speaking up is crucial . If you see something that’s unsafe, whether it’s a faulty piece of equipment, an unsafe practice by a colleague, or a situation that just doesn’t feel right, say something . Report it immediately to your supervisor or the designated safety officer. This isn’t about tattling; it’s about preventing accidents and protecting lives. Creating a culture where everyone feels empowered to raise safety concerns is vital. Also, leading by example goes a long way. If you’re in a supervisory role, your commitment to safety procedures sets the tone for your team. But even if you’re not, demonstrating your own adherence to safety protocols encourages others to do the same. Consistency is key! Finally, continuous learning and feedback are part of your role. Safety procedures aren’t static. They evolve as we learn more and as technology changes. Be open to new training, provide constructive feedback on existing procedures, and embrace improvements. Your insights from the front lines are invaluable for making safety protocols even better. So, remember: be aware, participate actively, speak up, lead by example, and keep learning. Your commitment to safety procedures directly impacts your own well-being and the safety of everyone around you. Let’s make safety a team sport, a collective effort that keeps us all safe and sound!

Conclusion: Making Safety a Habit

So, there you have it, folks! We’ve journeyed through the world of safety procedures , understanding why they’re the unsung heroes of any workplace, what makes them work like a charm, and how each of you is a vital player in their success. Remember, safety isn’t a one-off event; it’s a continuous journey, a habit we build day by day. By internalizing these procedures, staying vigilant, and communicating openly, we create environments where accidents are the exception, not the rule. Let’s make safety not just a set of rules, but a core part of our culture. Stay safe out there, and let’s look out for each other!