Workflow Outputs: Information And Materials Explained
Workflow Outputs: Information and Materials Explained
Understanding workflow outputs is crucial for anyone involved in process management, automation, or system design. Simply put, workflow outputs are the tangible or intangible results that a workflow produces. These outputs can take many forms, ranging from physical materials to digital information, and they serve as the end products or key milestones of a defined process. Let’s dive into what constitutes these outputs and why they’re so important.
Table of Contents
- What are Workflow Outputs?
- Types of Workflow Outputs
- 1. Information Outputs
- 2. Material Outputs
- 3. Service Outputs
- 4. Financial Outputs
- 5. Decision Outputs
- Why Are Workflow Outputs Important?
- Examples of Workflow Outputs in Different Industries
- Healthcare
- Manufacturing
- Finance
- Education
- How to Define and Manage Workflow Outputs
What are Workflow Outputs?
Workflow outputs are the data, documents, materials, or decisions that result from a workflow process. Think of a workflow as a series of interconnected steps designed to achieve a specific goal. The output is what you get at the end of that series of steps. These outputs can be:
- Documents : Reports, contracts, invoices, or any other type of written material.
- Data : Structured information in databases, spreadsheets, or other digital formats.
- Physical Products : Manufactured goods, assembled components, or processed materials.
- Decisions : Approvals, rejections, or other choices made as part of the workflow.
- Notifications : Alerts, emails, or messages that inform stakeholders about the status of a process.
- Actions : Tasks triggered in other systems or processes.
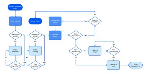
For example, in a purchase order workflow, the outputs might include an approved purchase order document, updated inventory data, and a notification sent to the accounting department. Recognizing and defining these outputs is a fundamental step in optimizing and streamlining any workflow. Without clearly defined outputs, it becomes difficult to measure the success of a workflow or identify areas for improvement. It’s also essential to differentiate between intermediate results within the workflow and the final, intended outputs.
Types of Workflow Outputs
To better grasp the concept, let’s explore different types of workflow outputs with examples:
1. Information Outputs
Information outputs are probably the most common type in today’s digital age. These include reports, analytics, and any kind of data that’s generated or transformed during the workflow. For instance, consider a marketing campaign workflow. The information outputs might include:
- Campaign performance reports
- Customer segmentation data
- Website traffic analytics
- Social media engagement metrics
This information is then used to make decisions about future campaigns and optimize current ones. Think about how companies track user behavior on their websites. That data, once processed, becomes a valuable information output, guiding improvements to user experience and marketing strategies. Another example is a scientific research workflow. The data collected from experiments, analyzed, and compiled into research papers becomes a crucial information output, contributing to the body of knowledge in the field.
2. Material Outputs
Material outputs refer to physical products or tangible goods that result from a workflow. These are typical in manufacturing, logistics, and supply chain processes. For example, in a manufacturing workflow, the material outputs could be:
- Finished products (e.g., cars, electronics, furniture)
- Components ready for assembly
- Packaged goods ready for shipment
In a construction project, the material outputs are the completed structures, roads, or buildings. Consider a food production workflow; the material outputs are the processed and packaged food items ready for distribution. Managing these material outputs efficiently is key to reducing waste, improving quality control, and ensuring timely delivery. Lean manufacturing principles often focus on optimizing workflows to minimize material waste and maximize the value of the final product. The better you can manage the inputs and the flow, the better your material outputs will be.
3. Service Outputs
Service outputs are the results of workflows that provide a service. These are common in customer support, healthcare, and professional services industries. For example, in a customer support workflow, the service outputs might include:
- Resolved customer issues
- Satisfied customer feedback
- Processed service requests
In a healthcare setting, service outputs could be patient diagnoses, treatment plans, or completed medical procedures. Imagine a legal service workflow; the service outputs might include drafted contracts, legal advice, or successful case resolutions. The quality of these service outputs directly impacts customer satisfaction and the reputation of the organization. Focusing on streamlining service workflows and ensuring consistent, high-quality service delivery is vital for building customer loyalty and driving business growth. That’s why you often see companies investing heavily in training and process improvement initiatives to enhance their service outputs.
4. Financial Outputs
Financial outputs represent the monetary results of a workflow. These are critical in accounting, finance, and sales processes. For example, in an invoicing workflow, the financial outputs might include:
- Paid invoices
- Revenue collected
- Financial reports
In a sales process, financial outputs could be closed deals, sales revenue, or profit margins. Consider a budgeting workflow; the financial outputs are approved budgets, financial forecasts, and variance reports. Accurate tracking and management of financial outputs are essential for maintaining financial health and making informed business decisions. Automation tools and financial management systems play a key role in streamlining financial workflows and ensuring the accuracy and timeliness of financial outputs. It’s all about keeping a close eye on the money flowing in and out!
5. Decision Outputs
Decision outputs are the choices or approvals made as a result of a workflow. These are common in approval processes, risk management, and strategic planning. For example, in a loan approval workflow, the decision outputs might include:
- Approved loan applications
- Rejected loan applications
- Risk assessment reports
In a strategic planning process, decision outputs could be approved strategic plans, resource allocation decisions, or new initiatives. Think about a change management workflow; the decision outputs are approved change requests, implementation plans, and risk mitigation strategies. Clear and well-defined decision-making processes are essential for ensuring consistent and objective decision outputs. Decision support systems and data analytics tools can help improve the quality and efficiency of decision-making workflows. The key is to have the right information at the right time to make informed decisions.
Why Are Workflow Outputs Important?
Understanding and managing workflow outputs is vital for several reasons:
- Measurement of Success : Outputs provide a tangible way to measure the success of a workflow. By tracking the quantity and quality of outputs, you can assess whether the workflow is achieving its intended goals.
- Process Improvement : Analyzing outputs helps identify bottlenecks and areas for improvement. If the outputs are not meeting expectations, it signals a need to re-evaluate and optimize the workflow.
- Resource Allocation : Understanding the outputs allows for better resource allocation. By knowing what resources are needed to produce the desired outputs, you can allocate resources more efficiently.
- Quality Control : Monitoring outputs ensures quality control. Regular inspection of outputs helps identify defects or inconsistencies, allowing for corrective action to be taken.
- Compliance : In regulated industries, outputs often need to meet specific compliance standards. Managing outputs ensures that these standards are met and documented.
By paying close attention to workflow outputs, organizations can continuously improve their processes, reduce costs, and enhance the quality of their products and services. Think of it as a feedback loop: you create a process, observe the outputs, analyze the results, and then refine the process based on your findings. This iterative approach is key to achieving operational excellence. So, keeping an eye on those outputs is definitely worth the effort!
Examples of Workflow Outputs in Different Industries
To illustrate how workflow outputs vary across different sectors, let’s explore a few examples:
Healthcare
- Workflow : Patient admission
- Outputs : Admitted patient, patient medical record, insurance verification
- Workflow : Medical diagnosis
- Outputs : Diagnosis report, treatment plan, lab test results
Manufacturing
- Workflow : Production line
- Outputs : Finished product, quality control report, waste material
- Workflow : Inventory management
- Outputs : Updated inventory levels, reorder requests, stocktaking reports
Finance
- Workflow : Loan application
- Outputs : Approved loan, rejected loan, credit risk assessment
- Workflow : Financial reporting
- Outputs : Income statement, balance sheet, cash flow statement
Education
- Workflow : Student enrollment
- Outputs : Enrolled student, student record, course registration
- Workflow : Grading process
- Outputs : Student grades, feedback reports, academic transcripts
These examples highlight how workflow outputs are integral to the core operations of various industries. In each case, the outputs are essential for measuring success, ensuring quality, and driving continuous improvement. It’s all about understanding what you’re trying to achieve and making sure your processes are delivering the right results.
How to Define and Manage Workflow Outputs
Effectively defining and managing workflow outputs involves several key steps:
- Identify the Workflow Goal : Clearly define the purpose of the workflow and what it is intended to achieve. What is the ultimate objective?
- Determine the Desired Outputs : Specify the exact outputs that need to be produced to meet the workflow goal. Be as specific as possible.
- Establish Output Metrics : Define measurable metrics for each output. How will you quantify and assess the quality and quantity of the outputs?
- Implement Tracking Mechanisms : Set up systems to track and monitor the outputs. This could involve using workflow management software, spreadsheets, or other tools.
- Analyze and Evaluate Outputs : Regularly analyze the outputs to identify trends, patterns, and areas for improvement. Are the outputs meeting expectations?
- Optimize the Workflow : Based on the analysis, make adjustments to the workflow to improve the quality and efficiency of the outputs. Continuously refine the process.
- Document the Process : Keep detailed records of the workflow, the outputs, and the metrics used to track them. This documentation will be valuable for future reference and training.
By following these steps, organizations can ensure that their workflows are producing the desired outputs and contributing to their overall goals. It’s about creating a system that is both efficient and effective, delivering consistent and high-quality results. So, take the time to define and manage your workflow outputs, and you’ll see a significant improvement in your operations!
In conclusion, workflow outputs are the tangible results of a process, and understanding them is essential for optimizing operations, measuring success, and driving continuous improvement. Whether it’s information, materials, services, financial results, or decisions, clearly defining and managing these outputs is key to achieving organizational goals. So, next time you’re designing or analyzing a workflow, remember to focus on the outputs – they’re the key to unlocking greater efficiency and success. Remember, guys, it’s all about the results!